广东省的舞蹈专业考试主要分为省级统考(省联考)和校考两种形式,绝大多数院校承认并使用广东省舞蹈术科统考成绩,部分顶尖艺术院校(如北京舞蹈学院、中央民族大学等)则单独组织校考。

以下是广东省舞蹈术科统考的详细内容,这是考生需要重点准备的部分。
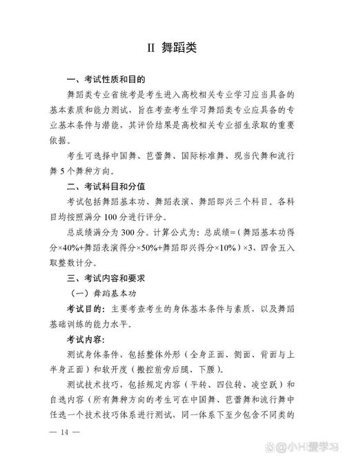
广东省舞蹈术科统考内容
广东省舞蹈术科统考主要考察考生的专业条件、舞蹈表演和舞蹈知识三个方面的能力,总分满分为300分。
(一) 专业条件 (约50分)
这部分主要考察考生是否具备学习舞蹈专业的身体基本条件。
- 身高: 赤脚测量。
- 体重: 计算身高体重指数(BMI),部分院校对体重有明确要求。
- 身体比例: 主要考察上下身比例、四肢比例、头身比等。
- 形象与气质: 观察考生的五官、体态、精神面貌和舞台表现力。
- 备考建议:
- 身高: 这是硬性门槛,不同院校要求不同,通常女生要求162cm以上,男生172cm以上(具体以当年招生简章为准)。
- 体态: 保持良好的体态至关重要,避免含胸驼背、O型腿等,日常可以通过靠墙站立、芭蕾基础训练来改善。
- 形象: 保持干净、清爽,展现自信、阳光的气质。
(二) 舞蹈表演 (约250分)
这是考试的核心部分,占分比重最大,分为舞蹈片段展示和舞蹈模仿两个环节。

舞蹈片段展示 (约150分)
考生需准备一个2-3分钟的独舞片段进行展示。
- 考察重点:
- 技术技巧: 跳、转、翻等各类舞蹈技巧的完成质量、稳定性和数量。
- 舞蹈表现力: 对舞蹈作品情感的理解和表达,通过面部表情、肢体语言传递情绪的能力。
- 音乐感与节奏感: 动作与音乐的配合是否协调、准确,能否捕捉到音乐的韵律和情感。
- 舞蹈风格把握: 对所选舞蹈风格(如古典舞、民族民间舞、现代舞等)的韵律、动律和特点的掌握程度。
- 完整性: 舞蹈片段的流畅度和完整性。
- 备考建议:
- 剧目选择:
- 扬长避短: 选择能最大限度展示自己技术优势和表现力的剧目,技术好的考生可以选择技巧性强的古典舞剧目;表现力强的可以选择情感丰富的民族舞剧目。
- 风格明确: 选择一个风格鲜明的剧目,不要选择过于“大而全”但缺乏亮点的作品。
- 时长控制: 严格按照2-3分钟进行剪辑和排练,确保在规定时间内完整呈现。
- 日常训练: 确保基本功扎实,技巧稳定,反复练习剧目,做到肌肉记忆,在考场上才能从容不迫。
- 情感投入: 理解剧目背后的故事和情感,用心去跳,而不是单纯地完成动作。
- 剧目选择:
舞蹈模仿 (约100分)
考生现场观看一段1分钟左右的舞蹈组合,然后进行模仿展示。
- 考察重点:
- 学习与记忆能力: 快速记住动作的顺序、节奏和队形变化。
- 身体协调性与模仿能力: 身体能否快速、准确地模仿出示范动作的动态、幅度和风格。
- 节奏感: 能否跟上音乐的节拍,模仿动作的节奏是否准确。
- 身体表现力: 即使是模仿,也要力求动作到位,有神韵。
- 备考建议:
- 训练反应速度: 平时多进行即兴模仿练习,看一段舞蹈马上尝试跳出来。
- 观察细节: 观看示范时,不仅要记动作顺序,更要观察动作的发力方式、手眼身法步的配合、呼吸的运用等细节。
- 保持冷静: 考场上不要慌张,先在脑中快速过一遍,再开始模仿,即使有遗忘,也要自信地跳下去,把能记住的部分跳好。
- 灵活运用: 如果完全记不住,可以根据音乐和感觉,用类似的动作或舞蹈元素填充,保持动作的流畅性。
校考内容(以顶尖院校为例)
如果考生目标是北京舞蹈学院、中央民族大学等不承认广东省统考成绩的院校,则需要参加其组织的校考,校考内容更具体、更深入,不同院校、不同专业方向差异很大。
以下是一些常见的校考环节示例:

-
基本功测试:
- 软开度: 压腿、下腰、踢腿、涮腰等,要求远超统考标准。
- 控制能力: 如控腿、控腰、大跳、平转、挥鞭转、点翻等技巧组合。
- 技术技巧展示: 会有专门的技术技巧考核环节,要求数量多、难度高、质量好。
-
剧目表演:
- 通常要求准备两个不同风格的剧目,如一个古典舞,一个民族民间舞。
- 时长可能更长(如3-5分钟),对作品的艺术性和完整性要求更高。
-
即兴表演:
- 音乐即兴: 听一段音乐,即兴创作一段舞蹈,考察考生的乐感、创造力、编舞思维和情绪表达能力。
- 命题即兴: 给出一个主题(如“希望”、“挣扎”),即兴表演,考察考生的构思能力和叙事能力。
-
舞蹈编导/创作:
- 可能会给一个音乐或主题,要求考生在规定时间内编排出一个小的舞蹈片段或群舞。
- 考察考生的结构感、动作设计能力和创新思维。
-
舞蹈常识与面试:
- 舞蹈常识: 考察中外舞蹈史、著名舞蹈家、经典剧目等理论知识。
- 面试: 与考官交流,了解考生的学习经历、对舞蹈的理解、个人规划等,考察综合素质。
备考总策略与建议
-
明确目标,合理规划:
- 统考为主,校考为辅。 首先要全力攻克广东省统考,确保拿到一个理想的分数,这能覆盖绝大多数院校。
- 如果文化课和专业都非常拔尖,且有冲刺顶尖院校的打算,再针对性地准备校考。
-
文化课与专业课并重:
- 舞蹈专业是文过专排或专过文排,文化课和专业课同等重要,近年来,对文化课的要求越来越高,切勿顾此失彼。
-
科学训练,避免受伤:
舞蹈训练强度大,一定要在专业老师的指导下进行,注重科学热身和拉伸,避免运动损伤,身体是革命的本钱。
-
关注官方信息:
- 密切关注广东省教育考试院官网发布的最新招生政策、考试大纲和通知,所有信息以官方为准。
-
调整心态,自信应考:
考试不仅是技术的比拼,也是心理素质的较量,保持平常心,相信自己平时的积累,在考场上自信、从容地展示自己。
希望这份详细的解析能对您有所帮助!祝您备考顺利,金榜题名!
标签: 广东舞蹈艺考考试项目 广东舞蹈统考考什么 广东舞蹈专业考试内容