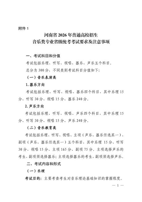
下面我将为你详细拆解高考音乐主要考的条件,分为联考(省统考)和校考两个部分,因为它们的考察重点有所不同。

核心概览:三大支柱
- 专业课: 这是你的“敲门砖”,是你作为音乐专业学生的立身之本。
- 文化课: 这是你的“通行证”,决定你最终能上哪个层次的大学,近年来,文化课要求越来越高。
- 综合素质: 包括你的形象气质、心理素质、学习潜力等,虽然不直接打分,但贯穿于整个考试过程中。
专业课考试内容(重中之重)
专业课考试是音乐艺考的核心,通常分为联考(省统考)和校考两个阶段。
(一) 联考(省统考)
联考是各省统一组织的考试,绝大多数音乐生都必须参加,它的目的是为了方便、高效地筛选出具备基本专业素养的考生,合格后才能获得参加校考的资格(部分省份联考成绩直接用于部分院校录取)。
联考通常包含以下四个模块,考生需要根据自身情况选择主攻方向:
主项(必考,占分最高) 这是你的核心专业技能,是你未来发展的方向,考生必须选择一项作为主项。

- 声乐方向:
- 演唱2-3首自备歌曲(通常要求中外作品各一首,或不同风格的作品)。
- 考察条件:
- 嗓音条件: 音色、音域、音质是否优美、有特色。
- 演唱技巧: 呼吸方法、共鸣运用、音准、节奏、咬字吐字是否规范。
- 音乐表现力: 对歌曲情感的理解和表达是否到位,能否打动人心。
- 舞台形象: 演唱时的仪态、台风是否自信、大方。
- 器乐方向:
- 演奏2-3首自备乐曲(通常要求不同风格或时期的中外作品)。
- 考察条件:
- 演奏技巧: 手指灵活性、力度、速度、颗粒性、耐力等。
- 音乐表现力: 对乐曲风格、情感的理解和诠释能力,强弱对比、音色控制等。
- 乐感与完整性: 音准、节奏的准确性,乐曲的完整性和流畅性。
- 舞台表现力: 演奏时的专注度、台风和与乐器“对话”的感觉。
副项(必考,占分较低) 这是为了考察考生的综合音乐能力,通常要求与主项不同。
- 声乐考生: 副项通常是钢琴或其他乐器,考察基本的演奏能力和乐感。
- 器乐考生: 副项通常是声乐或钢琴,考察基本的演唱能力和音准。
- 考察条件: 要求不如主项高,但必须具备基本的演奏/演唱能力,不能出现严重错误。
视唱练耳(必考,理论基础) 这是音乐生的“基本功”,考察的是对音乐的听感和读谱能力。
- 视唱:
- 现场看谱,用“啦”或唱名演唱一段从未见过的新旋律(通常为8-16小节)。
- 考察条件: 音准、节奏是第一位的,其次是流畅性、完整性和音乐感。
- 练耳:
- 通过听辨来回答问题,通常包括:音高(单音、音程)、和弦(性质)、节奏、旋律模唱等。
- 考察条件: 敏锐的听觉分辨能力、快速的记忆能力和准确的模唱/听辨能力。
基本乐理(必考,理论知识) 这是音乐的“语法”,考察对音乐基础理论的掌握程度。
- 考试形式: 笔试,通常是选择题、判断题、填空题等。
- 音符、节奏、节拍、音程、和弦、调式、调性、音乐术语等。
- 考察条件: 对基础知识的扎实掌握和快速准确的答题能力。
(二) 校考
校考是独立招生院校自行组织的专业考试,难度通常高于联考,更具针对性,顶尖的音乐学院和艺术院校非常看重校考成绩。

校考除了会包含联考的核心内容外,还可能增加以下环节:
主项/副项深化:
- 要求更高,曲目难度更大,更侧重于对音乐作品的深度理解和艺术表现。
- 可能要求演奏/演唱更大型、更复杂的作品。
加试环节(部分院校):
- 音乐学/音乐教育方向: 可能会考察乐器演奏、声乐演唱、指挥、模唱、听写等,更侧重综合教学能力。
- 作曲方向:
- 歌曲写作(根据歌词创作旋律)、和声写作(为指定旋律配置和声)、乐理与和声学(深度考察)、视奏/视唱等。
- 考察条件: 极强的创作能力、和声感、结构感和想象力。
- 音乐表演方向: 可能会有即兴演奏/演唱的环节,考察学生的创造力和应变能力。
面试: 这是校考中非常重要的一个环节,考察你的综合素质。
- 音乐常识与理解: 考官可能会问及你演奏/演唱的作品的背景、作曲家风格、音乐流派等。
- 学习动机与规划: 为什么选择我们学校?你对未来有什么规划?
- 个人综合素质: 谈吐、逻辑思维、心理素质、对音乐的热情和理解深度。
- 形象气质: 整体给人的感觉是否自信、有亲和力。
文化课考试内容
这是决定最终录取的关键一环,且越来越重要!
- 考试科目: 与普通高考完全一样,为“3+1+2”或“3+3”模式(具体看省份政策),即语文、数学、外语 + 选考科目。
- 分数线要求:
- 双过线: 考生必须同时达到专业课合格线和文化课最低控制线。
- 文化课比重提升: 近年来,教育部要求提高艺术类考生的文化课成绩,许多名校在录取时,会采用文化课成绩和专业课成绩按一定比例折算总分的方式(文化课占50%,专业课占50%),或者在专业课过线后,按文化课成绩从高到低录取。
- 专业课决定你有没有资格上,文化课决定你能上多好的学校。 一个顶尖的专业课成绩,如果文化课不过线,也可能与理想院校失之交臂。
综合素质与软实力
虽然不直接计分,但以下条件在考试中至关重要:
- 心理素质: 能否在巨大的压力下保持冷静、稳定发挥,联考和校考都是“一次性”的,临场心态至关重要。
- 舞台表现力与台风: 无论是声乐还是器乐,都需要在舞台上自信地展示自己,与观众(考官)进行眼神和情感的交流。
- 音乐审美与悟性: 对音乐有自己的理解和感受,而不是单纯地“炫技”,考官能从你的演奏/演唱中听出你是否真正“懂”音乐。
- 形象与气质: 保持干净、整洁、大方的仪态,给考官留下良好的第一印象。
- 长期的热爱与坚持: 音乐学习是枯燥且漫长的,没有发自内心的热爱和持之以恒的练习,很难达到专业水准。
总结与建议
| 考察类别 | 关键条件 | |
|---|---|---|
| 专业课 | 主项 (声乐/器乐)、副项、视唱练耳、基本乐理 | 扎实的专业技能、良好的乐感、扎实的理论基础 |
| 文化课 | 语文、数学、外语 + 选考科目 | 不偏科、分数高,越来越成为录取的决定性因素 |
| 综合素质 | 面试表现、心理素质、舞台形象、音乐审美 | 自信、沉稳、有思想、热爱音乐 |
给准备参加高考音乐的同学的建议:
- 尽早规划,明确方向: 高一甚至初中就要开始考虑,并尽早确定主攻方向。
- 找对老师,科学训练: 一位好老师不仅能教技巧,更能帮你规划考试曲目、纠正错误习惯、提升音乐表现力。
- 平衡专业与文化: 切不可“一条腿走路”,每天都要保证文化课的学习时间,做到专业和文化齐头并进。
- 多参加实践,锻炼心态: 多参加学校的文艺演出、小型比赛,积累舞台经验,锻炼心理素质。
- 深入研究目标院校: 提前了解目标院校的招生简章、考试科目、录取规则,做到有的放矢。
高考音乐是一条充满挑战但同样能带来巨大成就感的道路,祝你备考顺利,金榜题名!
标签: 高考音乐考试核心条件要求 音乐艺考核心条件有哪些 高考音乐专业核心条件