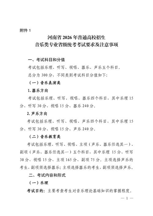
同学你好!恭喜你获得河南音乐统考135分,这是一个非常不错的成绩!

(图片来源网络,侵删)
我们来客观地分析一下这个分数在河南省的定位:
分数定位分析
- 全省排名: 根据近年河南省音乐统考的分数段情况,135分通常意味着你的排名在全省前20%到前30% 的区间,这是一个相当有竞争力的分数,为你冲击一本院校和优质的音乐专业院校打下了坚实的基础。
- 过线情况: 河南省音乐统考的本科合格线一般在130分左右(具体每年会有微调),你的分数稳稳超过本科线,具备了所有承认河南省统考成绩的本科院校的报考资格。
- 优势与挑战:
- 优势: 你的主项(器乐或声乐)和副项(视唱练耳)发展比较均衡,没有明显短板,这说明你的基本功比较扎实。
- 挑战: 135分虽然优秀,但要冲刺顶尖的音乐学院(如中央音乐学院、上海音乐学院、中国音乐学院等)或顶尖985/211院校的音乐专业,分数可能还需要再提升一些,这些院校的录取分数线常常会接近140分甚至更高。
你应该如何规划?(关键步骤)
现在分数已经尘埃落定,接下来的志愿填报和文化课学习才是决定你最终去哪里的关键。
第一步:精准定位,科学择校(现在就要开始!)
这是最重要的一步,直接关系到你的录取结果,你需要结合以下几个因素来筛选学校:
-
查看招生简章:
(图片来源网络,侵删)- 承认河南省统考成绩: 这是最重要的筛选条件,明确哪些学校使用你的统考成绩作为专业录取依据。
- 录取原则: 这是核心!不同学校的录取规则天差地别,务必看清楚!
- 专业分优先(专业过线,按文化分排序): 专业分只要过学校自定的线,就完全按文化课成绩从高到低录取,这种模式下,你的135分优势会减弱,文化课成绩变得至关重要。
- 文化分优先(文化过线,按专业分排序): 文化课过线后,完全按专业分从高到低录取。这对你是好消息! 你的135分会成为核心竞争力。
- 综合分排序(文化分×权重 + 专业分×权重): 这是最常见的模式,文化分占50%,专业分占50%;或者文化分占40%,专业分占60%,你需要根据学校的公式,估算自己的综合分,看是否有竞争力。
-
参考往年录取数据:
- 专业分: 查看你心仪院校近2-3年在河南省的最低录取专业分和平均录取专业分,如果你的135分高于或接近平均分,那么录取希望就很大。
- 文化分: 同样,查看这些学校对文化课成绩的要求,特别是最低控制线和录取平均分。
-
梯度填报志愿:
- 冲刺院校(A志愿): 选择1-2所你非常向往,但往年录取分数略高于135分的学校,可以尝试一下,说不定能“捡漏”。
- 稳妥院校(B/C志愿): 选择2-3所往年录取分数在130-135分区间,或者与你分数相当的学校,这是你被录取概率最大的部分。
- 保底院校(D/E志愿): 选择1-2所往年录取分数明显低于135分的学校,确保自己有学上。
第二步:全力以赴,冲刺文化课(现在开始,直到高考结束)
对于艺术生来说,高考文化课是“第二次生命”。
- 正视文化课的重要性: 不要认为专业课过了就万事大吉,在“综合分排序”和“文化分优先”的录取规则下,多考10分文化课,可能比多考5分专业课更有用。
- 制定复习计划: 针对自己的薄弱科目,制定详细的复习计划,艺术生返校后,文化课复习时间紧张,效率是关键。
- 回归基础: 高考70%都是基础题,把精力集中在抓基础、保中等题上,确保能拿到这些分数。
- 寻求帮助: 多向老师和同学请教,利用好一切可利用的资源,比如专门的艺考生文化课冲刺班。
适合你分数段的院校类型参考
以下是一些院校类型,你可以根据自己的文化课情况和未来规划来选择:

(图片来源网络,侵删)
-
优质综合类大学(推荐):
- 如: 河南大学、郑州大学、河南师范大学、信阳师范学院等省内的重点大学,这些学校的音乐专业实力不错,且对文化课要求相对友好,你的135分有很大优势。
- 外省的: 一些211工程大学,如东北师范大学、华中师范大学、陕西师范大学等,它们的音乐专业也很好,录取时通常采用综合分,你可以重点研究它们的录取公式和往年数据。
-
专业性较强的艺术院校/师范院校:
- 如: 广西艺术学院、云南艺术学院、吉林艺术学院、南京艺术学院等(南艺实力非常强,竞争激烈,需仔细研究数据),以及哈尔滨师范大学、沈阳师范大学、重庆师范大学等,这些学校是你的主要目标院校,要仔细筛选。
-
地方应用型本科院校:
一些二本、三本的公办或民办院校,可以作为你的保底选择,确保录取。
总结与鼓励
135分,是你艺术之路上的一个重要里程碑,而不是终点。
你现在手握一张通往理想大学的“入场券”,但最终能坐哪个位置的“座位”,取决于你接下来几个月的努力。
行动建议:
- 立即开始搜集、整理、分析目标院校的招生简章和录取数据。
- 尽快确定你的志愿梯度,并列出初步名单。
- 立刻放下对分数的纠结,全身心投入到文化课复习中。
你的专业成绩已经为你铺平了道路,现在就看文化课如何为你“添砖加瓦”了,祝你金榜题名,考上心仪的大学!加油!
标签: 河南音乐统考135分水平怎么样 河南音乐统考135分算高分吗 河南音乐统考135分能上什么大学
版权声明:除非特别标注,否则均为本站原创文章,转载时请以链接形式注明文章出处。