由于无法直接提供完整的试卷文件(这涉及版权问题),我将基于该试卷的普遍特点、典型题型、难度分析和备考价值,为您进行详细的拆解和说明,这不仅能帮助您了解这份试卷,更能指导您如何利用它进行有效复习。

试卷总体概述
2025年的河南名校联考,在当时是河南省内具有极高权威性和影响力的大型模拟考试,参与联考的学校多为河南省内顶尖的示范性高中(如郑州外国语中学、河南省实验中学、郑州一中、开封高中等),这份试卷的命题水平、难度和风格都非常贴近当年的高考,甚至在某些方面略高于高考,被誉为“高考的风向标”和“练兵场”。
B卷通常与A卷同时命制,难度和侧重点略有不同:
- A卷:可能更侧重于基础知识的全面覆盖和对核心概念的考察,难度相对均衡。
- B卷:通常在A卷的基础上,加大了综合题、创新题和压轴题的难度,旨在选拔和区分顶尖学生,区分度更高。
各科目试卷特点分析(以理科为例)
语文
- 现代文阅读:选文质量高,多涉及社科类或文学类文本,注重考察学生的信息筛选、逻辑分析和深度理解能力,题目设置巧妙,选项具有迷惑性,要求学生具备较强的文本细读能力。
- 古诗文阅读:
- 文言文:选材多出自《史记》等正史,人物传记为主,实词、虚词、文化常识、内容概括等考点是常规重点,B卷可能会在翻译和断句上设置更复杂的障碍。
- 古诗鉴赏:诗歌意象和情感表达较为含蓄,题目不局限于“是什么”,更侧重于“为什么”和“怎么样”,要求学生结合具体诗句进行深入赏析。
- 作文:材料作文为主,立意深刻,思辨性强,B卷的作文材料往往更具开放性和多义性,能引导学生从不同角度切入,考察学生的思辨深度和逻辑思辨能力,可能会涉及个人与时代、传统与现代、科技与人文等宏大主题。
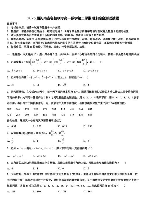
数学(理科)
- 选择题与填空题:覆盖面广,注重基础知识和基本技能的考察,但B卷中会有1-2道“小题大做”的题目,看似简单,实则需要巧妙的转化或构造,陷阱较多。
- 解答题:
- 三角函数/解三角形:作为第一道解答题,难度适中,但计算量可能较大,考察学生的细心和运算能力。
- 概率统计:贴近生活实际,数据量可能较大,要求学生能准确读懂题意,建立概率模型,并进行规范的统计推断。
- 立体几何:B卷的立体几何题通常会建系与几何法结合,或者设置动态问题(如折叠、翻折),对学生的空间想象能力和逻辑推理能力要求极高。
- 解析几何:计算量巨大,是区分高分段学生的关键,题目往往涉及弦长、面积、定点、定值等问题,需要学生具备很强的代数变形能力和计算耐心。
- 函数与导数(压轴题):B卷的导数压轴题是其精髓所在,通常会涉及函数的单调性、极值、零点问题,并常常与不等式证明、参数范围求解等结合,题目综合性强,思维量大,对学生的数学素养和创新能力是极大的考验。
英语
- 阅读理解:文章题材新颖,涉及科技、环保、文化、社会热点等,细节题、推理判断题、主旨大意题、词义猜测题比例均衡,B卷的推理判断题难度更高,要求学生根据上下文进行深度推断。
- 完形填空:语篇意识强,注重在具体语境中考察词汇辨析和固定搭配,B卷的选项设置更具迷惑性,文章的情感线索和逻辑转折更为复杂。
- 语法填空/短文改错:全面覆盖高中核心语法点,如时态语态、非谓语动词、从句、虚拟语气等,B卷可能会在较复杂的语法结构上进行考察。
- 书面表达:B卷的应用文写作(如书信、演讲稿)可能要求更高的格式规范和语言得体性,读后续写或概要写作(如果当时已试点)则对学生的语言组织、逻辑连贯和创新能力提出了更高要求。
理综(物理、化学、生物)
- 物理:
- 选择题和实验题注重基础,但B卷的实验题可能会设计成探究性实验,要求学生根据已有数据进行分析和结论推导。
- 计算题综合性强,常将力学、电磁学等内容结合,压轴题往往是“板块+电磁感应”或“带电粒子在复合场中的运动”模型,过程复杂,需要分阶段分析,对学生的综合应用能力是巨大挑战。
- 化学:
- 元素化合物、化学原理(化学反应速率、平衡、电化学)是重点。
- B卷的工艺流程题和实验探究题会更复杂,信息给得更隐蔽,要求学生快速提取信息并迁移应用,计算题可能涉及多步反应或复杂的多平衡体系。
- 生物:
- 选择题覆盖面广,注重细节。
- 非选择题(大题)通常以实验设计和分析为核心,图表分析题、遗传题是重头戏,B卷的遗传题可能涉及多种遗传病的概率计算或伴性遗传与常染色体遗传的综合判断,逻辑链条长,容易出错,实验设计题会要求学生设计完整的对照实验,并预测结果、得出结论。
如何有效利用这份试卷
这份试卷对于现在的考生来说,依然是一份极具价值的复习资料,以下是使用建议:
-
严格模拟,检验水平:
(图片来源网络,侵删)- 找一个完整的时间段(如上午9:00-11:30考语文,下午综合等),严格按照高考时间进行模拟考试。
- 目的不是为了对答案,而是为了体验考试节奏、分配时间、调整心态,并找出自己在真实高压环境下的薄弱环节。
-
深度分析,查漏补缺:
- 逐题分析:不要只关注错题,做对的题也要看解析,确认自己的解题思路是否最优、最严谨。
- 归类错因:将错题分为三类:
- 知识性错误:概念不清、公式记错等,回归课本,彻底弄懂。
- 能力性错误:审题不清、计算失误、思路卡壳等,针对性训练,如加强审题训练、限时计算训练。
- 策略性错误:时间分配不合理、难题纠结过久等,总结经验,优化考试策略。
- 建立错题本:将典型错题和好题整理下来,定期回顾。
-
研究压轴题,提升思维:
- B卷的压轴题是精华所在,即使当时做不出来,也要花大量时间去研究标准答案的解题思路。
- 思考:题目是怎么切入的?用到了哪些核心思想方法(如数形结合、分类讨论、转化与化归)?有没有其他解法?这道题还能怎么变?
- 通过“啃”下这些难题,可以极大地提升你的思维高度和解决复杂问题的能力。
-
把握命题趋势,预测高考方向:
分析这份试卷的考点分布、题型创新点和难度设置,可以让你对当年高考的命题趋势有一个宏观的认识,虽然年份较久,但核心的考察能力和思维方法是相通的。
(图片来源网络,侵删)
获取试卷资源的建议
由于网络资源的版权问题,直接找到完整的、高质量的电子版可能会有困难,您可以尝试以下途径:
- 学校资源:咨询您的老师或学校图书馆,很多学校会作为内部资料存档。
- 学长学姐:向已经毕业的学长学姐求助,他们很可能保留了当年的纸质版或电子版。
- 线上教育平台/论坛:一些大型的教育网站或高考论坛(如“学科网”、“菁优网”等)可能会有用户上传的资源,但请注意甄别版本质量和答案的准确性。
- 购买教辅书:一些知名的教育出版社会将经典模拟题汇编成册,您可以在书店或网上搜索相关书籍。
希望这份详尽的分析能对您有所帮助!祝您学业有成,金榜题名!
标签: 2025河南名校联考B卷答案 2025河南名校联考B卷数学