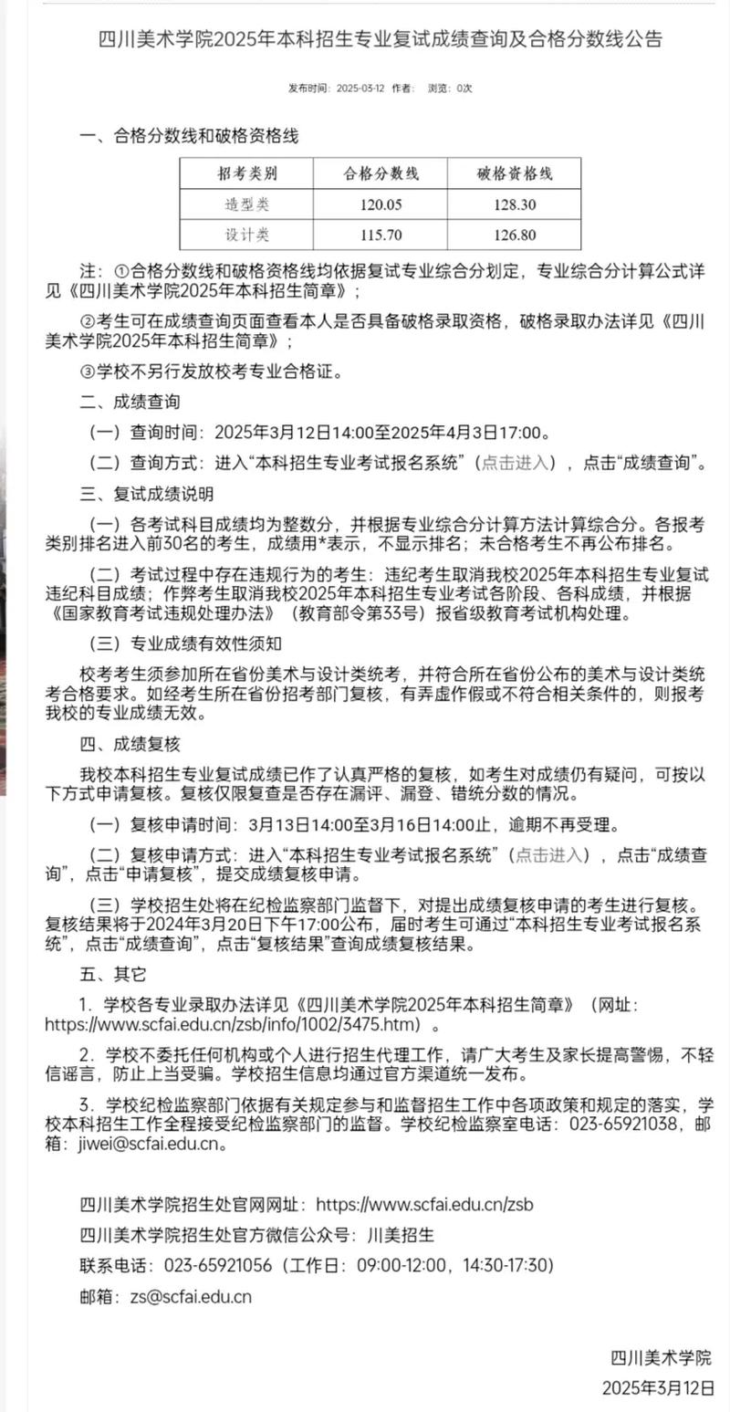
需要特别说明的是,四川美术学院的录取规则比较特殊,不公布统一的分数线,而是根据考生的专业成绩和文化成绩,按照特定的综合分计算公式进行排名,然后从高到低择优录取,所谓的“分数线”实际上是当年的最低录取综合分。

(图片来源网络,侵删)
以下是2025年四川美术学院各校区的各专业录取情况,数据来源于官方公布和各大权威艺考平台的汇总。
核心要点:2025年川美录取规则
在查看具体分数前,请先了解其综合分计算方法,这是理解录取分数的关键:
重庆校区(虎溪校区)
- 造型类、设计类、戏剧与影视学类(美术设计类)专业:
- 综合分 = 专业成绩 × 80% + 文化成绩 × 20%
- 理论类、书法学专业:
- 按文化成绩排名,从高到低择优录取。
蓝顶校区(位于成都)

(图片来源网络,侵删)
- 艺术与科技(展示设计)、艺术与科技(空间设计)、动画专业:
- 综合分 = 专业成绩 × 70% + 文化成绩 × 30%
2025年四川美术学院各专业最低录取综合分
重庆校区(虎溪校区)
| 专业类别 | 专业名称 | 最低录取综合分 |
|---|---|---|
| 造型类 | 绘画 | 2 |
| 雕塑 | 4 | |
| 版画 | 0 | |
| 摄影艺术 | 8 | |
| 动画(影视动画) | 6 | |
| 影视摄影与制作 | 6 | |
| 设计类 | 艺术设计学 | 2 |
| 视觉传达设计 | 6 | |
| 产品设计 | 8 | |
| 环境设计 | 0 | |
| 服装与服饰设计 | 2 | |
| 工艺美术 | 0 | |
| 数字媒体艺术 | 4 | |
| 动画(游戏艺术) | 0 | |
| 戏剧与影视学类 | 戏剧影视美术设计 | 8 |
| 绘画(影视动画) | 6 | |
| 理论类 | 艺术史论 | 文化成绩 478 分 |
| 艺术管理 | 文化成绩 475 分 | |
| 书法类 | 书法学 | 专业成绩 239.2 分 |
蓝顶校区(成都校区)
| 专业名称 | 最低录取综合分 |
|---|---|
| 艺术与科技(展示设计) | 2 |
| 艺术与科技(空间设计) | 8 |
| 动画(新媒体艺术) | 6 |
如何解读这些分数?
- 综合分是关键:以上分数是“专业分 × 0.8 + 文化分 × 0.2”或“专业分 × 0.7 + 文化分 × 0.3”计算后的最终结果,而不是单一的专业或文化分数线。
- 排名比分数更重要:每年的试卷难度、考生水平不同,分数线每年都会有波动。看自己在当年考生中的排名,比单纯看分数更有参考价值。
- 文化课要求逐年提高:近年来,川美对文化课成绩的要求越来越高,虽然2025年的文化分权重是20%或30%,但要想在综合分中占据优势,文化成绩同样不能掉以轻心,特别是对于理论类专业,完全就是按文化成绩排名录取。
- 分校区录取:重庆校区和成都校区的专业录取规则和分数线是分开计算的,考生需要分别参考。
重要提醒
- 数据仅供参考:2025年的数据距今已有多年,仅作为历史参考,每年的录取情况都会发生变化。
- 以官方最新为准:如果您或您的孩子正在准备报考,请务必以四川美术学院招生网每年发布的最新《招生简章》和《录取办法》为准,这是最权威、最准确的信息来源。
希望这份详细整理能对您有所帮助!

(图片来源网络,侵删)
标签: 2025川美录取分数线预测 2025川美文化课录取线 2025川美设计类录取分数线
版权声明:除非特别标注,否则均为本站原创文章,转载时请以链接形式注明文章出处。