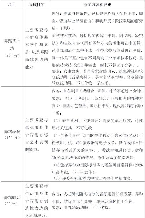
考试科目与内容
舞蹈类专业省统考通常分为三个必考科目,旨在全面考察考生的专业素质。

(图片来源网络,侵删)
舞蹈基本功
这是考试的核心,主要考察考生的“软、开、力、控、跳、转、翻”等基本技术能力。
体型与形象 (10-15分)
- 要求:
- 身材比例匀称,四肢修长,颈长、肩平、胸围、腰围、臀围比例协调。
- 外貌端庄,五官端正,有良好的气质和精神面貌。
- 考察点: 天生条件,这是舞蹈学习的基础。
舞蹈技术技巧 (40-50分)
- 要求: 考生需在规定时间内,完成一系列舞蹈技术动作组合。
- 常见考试内容:
- 软开度:
- 竖叉(前、旁): 要求腿伸直,胯正,臀部贴地。
- 横叉: 要求腿伸直,胯正,臀部贴地。
- 下腰: 手抱脚,手掌触地,肩膀、胸部、腹部贴近大腿。
- 控腿: 向前、旁、后方向抬腿,要求腿伸直,高度至少达到90度或以上,并保持稳定。
- 旋转类:
- 二位转、平转(串转): 要求重心稳,圈数多,身体直立,留头甩头清晰。
- 挥鞭转、旁腿转等: 根据不同舞种的要求进行。
- 跳跃类:
- 大跳、紫金冠跳、撕叉跳、双飞燕等: 要求腾空高度,空中姿态(如腿的绷直、开度),落地轻巧无声。
- 翻身类:
- 点翻、串翻、毯技(如前桥、后桥、小翻等): 要求动作流畅、连贯、有速度。
- 软开度:
- 考察点: 身体的柔韧性、力量、爆发力、协调性、稳定性、弹跳能力以及对身体各部位的控制能力。
舞蹈表演
这是考察考生舞蹈表现力和艺术感染力的关键环节。

(图片来源网络,侵删)
- 要求: 考生自备一个2-3分钟的舞蹈剧目进行表演,舞种不限,可以是古典舞、民族民间舞、现代舞、当代舞等。
- 常见考试内容:
- 古典舞剧目: 如《扇舞丹青》、《点绛唇》、《爱莲说》等,讲究身韵、呼吸和意境。
- 民族民间舞剧目: 如蒙古舞的豪迈、傣舞的柔美、维族舞的热情、朝鲜舞的含蓄等,要求风格把握准确。
- 现/当代舞剧目: 如《父亲》、《胭脂扣》等,强调情感表达和现代意识。
- 考察点:
- 情感表达: 能否准确理解并传达舞蹈的内涵和情感。
- 表现力: 舞蹈动作是否充满张力,能否吸引观众。
- 技术运用: 在表演中是否能将技术技巧(如跳跃、旋转)与情感融合,而非单纯炫技。
- 音乐理解: 舞蹈动作与音乐的节奏、情绪是否贴合。
- 台风与形象: 台上自信大方,形象气质佳。
舞蹈即兴
这是考察考生综合艺术素养和创造能力的科目,难度相对较高。
- 要求: 考生根据现场抽取的音乐(通常是1-2分钟的完整或片段音乐),在规定时间内(通常是1分钟左右)进行即兴舞蹈创作和表演。
- 常见考试内容:
- 音乐理解: 能否听出音乐的节奏、节拍、速度、情绪和风格。
- 动机发展: 能否从音乐中提炼出核心的舞蹈动作“动机”,并进行重复、变化、发展。
- 空间运用: 能否合理运用舞台的平面(前后、左右)和立体(高、中、低)空间。
- 结构完整性: 即兴舞蹈是否有清晰的开始、发展和结束。
- 考察点:
- 音乐感: 对音乐的敏感度和反应速度。
- 编创能力: 动作组织、发展和构建舞蹈段落的能力。
- 想象力与创造力: 能否跳出思维的定式,做出有新意的动作。
- 临场应变能力: 在压力下保持冷静,自信完成表演。
考试形式与评分标准
- 考试形式: 通常为现场面试,多位考官根据评分标准对考生进行打分,最后取平均分。
- 评分标准:
- 基本功: 按完成动作的质量、规范度、难度、稳定性给分。
- 舞蹈表演: 按情感表达、表现力、技术技巧的运用、音乐理解、台风形象等综合给分。
- 舞蹈即兴: 按音乐理解、动作动机与发展、空间运用、结构完整性、创造力等综合给分。
- 总分通常为300分,各科目分值占比略有不同,但基本功和表演通常占比较大。
其他重要要求
身体条件要求
- 身高: 大部分院校和专业对女生有身高要求(通常普遍要求在158cm-170cm之间,部分顶尖院校或特定专业如“舞蹈表演”要求165cm以上),男生要求在170cm-185cm之间,具体要求需查阅当年招生简章。
- 体重: 要求匀称,不能过胖,以免影响技术技巧的完成。
- 健康: 无任何不适宜进行剧烈舞蹈运动的疾病或身体缺陷。
服装与道具要求
- 基本功: 通常要求穿体操服或紧身练功服,男生穿黑色或白色紧身裤,女生穿粉色或黑色练功服,不穿鞋或穿软底袜,头发必须盘起,露出颈部和后脑勺。
- 舞蹈表演: 服装和道具需与剧目风格统一,美观且便于舞蹈动作的完成,服装不能过于暴露,道具(如扇子、鼓、伞等)使用要熟练、安全。
- 舞蹈即兴: 通常穿与基本功考试相同的服装,不穿鞋或穿软底袜。
音乐要求
- 舞蹈表演: 音乐需提前准备好,通常为MP3格式,存储在U盘中,U盘内只能存放这一首考试音乐,并提前检查是否能正常播放,建议准备一份备用音乐。
备考建议
- 夯实基础,稳扎稳打: “基本功”是重中之重,决定了你的上限,每天坚持压腿、踢腿、下腰、练力量、练技巧,不能有丝毫松懈。
- 打磨剧目,突出个性: 选择一个适合自己的、能充分发挥自身优势的剧目,不要盲目追求高难度,而是要将情感和技术做到极致,多对着镜子练习,请老师反复指导,抠细节。
- 提升即兴,勤加练习: 即兴是拉开差距的关键,多听不同风格的音乐,尝试跟着音乐自由舞动,练习从音乐中找节奏、找情绪、找动作,可以和同学互相出题,模拟考试场景。
- 关注体态,管理身材: 保持良好的体态和体重,这不仅关系到考试形象,也直接影响技术技巧的发挥。
- 模拟考试,适应节奏: 在考前进行多次全真模拟考试,严格按照考试流程和时间进行,让自己适应考场压力和节奏,减少紧张情绪。
- 查阅简章,精准定位: 仔细研读本省及目标院校的《招生简章》,了解具体的考试科目、分值、身高要求、录取规则等,做到心中有数,精准备考。
舞蹈艺考年考是一个综合性的选拔,它不仅要求你拥有过硬的技术,更要求你具备深厚的艺术修养和出色的表现力,祝你备考顺利,金榜题名!

(图片来源网络,侵删)
标签: 舞蹈艺考考试内容标准 舞蹈艺考评分细则
版权声明:除非特别标注,否则均为本站原创文章,转载时请以链接形式注明文章出处。