舞蹈校联考没有一个全国统一的固定日期,它是由各省(自治区、直辖市)自行组织的省级专业统一考试,因此考试时间由各省教育考试院决定。

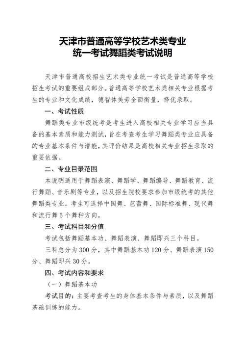
(图片来源网络,侵删)
以下是关于舞蹈联考时间的关键信息总结和备考建议:
核心时间规律
- 各省独立安排:每个省份的舞蹈联考时间都不同,河南省、湖南省、山东省、四川省等舞蹈生源大省,其考试时间会略有差异。
- 集中在冬季:绝大多数省份的舞蹈联考时间都集中在每年12月底至次年1月初,这段时间是舞蹈艺考的“高峰期”。
- 具体到年:每年的具体日期也会有微调,通常在考试前2-3个月,各省会官方公布当年的《艺术类专业招生考试工作通知》,里面会明确考试时间。
2025年部分省份舞蹈联考时间参考(供您了解规律)
以下是2025年的考试时间,2025年的时间请务必以各省官方最新通知为准,但这个时间范围可以作为重要参考。
| 省份 | 舞蹈类联考考试时间(2025年) |
|---|---|
| 河南省 | 2025年12月11日 - 12月17日 |
| 湖南省 | 2025年12月28日 - 2025年1月5日 |
| 山东省 | 2025年12月11日 - 12月17日 |
| 四川省 | 2025年12月1日 - 12月10日 |
| 河北省 | 2025年12月1日 - 12月10日 |
| 北京市 | 2025年12月2日 - 12月3日 |
| 广东省 | 2025年12月9日 - 12月10日 |
| 江苏省 | 2025年12月2日 - 12月3日 |
| 安徽省 | 2025年12月16日 - 12月17日 |
从上表可以看出,大部分省份的考试都集中在12月中上旬。
如何查询最准确的考试时间?
作为考生和家长,最可靠的方式是关注官方渠道:

(图片来源网络,侵删)
- 省级教育考试院官网:这是最权威、最准确的发布平台,请务必收藏你所在省份的“教育考试院”或“招生考试信息网”的官方网站。
- 例如:河南省教育考试院、湖南省教育考试院、山东省教育招生考试院等。
- 官方微信公众号:很多省的教育考试院都有自己的官方微信公众号,会第一时间推送考试通知,非常方便。
- 学校通知:你的舞蹈专业培训学校或高中学校老师通常会密切关注官方动态,并及时传达给学生。
备考时间规划建议
了解了时间规律后,制定科学的备考计划至关重要。
-
黄金备考期(- 考前1个月):
- 强化基本功:软开度、技术技巧(跳、转、翻)是每日必修课,不能松懈。
- 打磨剧目:联考通常要求一支自备剧目,这支剧目要做到音乐、情感、技巧、表现力的完美融合,并且能稳定发挥。
- 提升即兴能力:很多省份会考即兴舞蹈,这需要平时多积累不同风格的舞蹈语汇,训练音乐节奏感和快速编舞思维。
- 模拟考试:定期进行全真模拟,按照正式考试流程来,包括化妆、服装、候场等,适应考试节奏和压力。
-
冲刺调整期(考前1个月 - 考前1周):
- 查漏补缺:针对自己的薄弱环节进行集中训练。
- 保持状态:不要进行超负荷训练,以免受伤,重点是保持肌肉记忆和身体兴奋度。
- 调整作息:开始按照考试当天的生物钟来生活,确保考试时精力充沛。
- 准备考试用品:提前准备好练功服、演出服、舞蹈鞋、伴奏音乐(U盘多备几份)、身份证、准考证等所有物品。
-
考前最后几天:
(图片来源网络,侵删)- 充分休息:让身体和大脑都得到放松。
- 心理建设:相信自己平时的积累,保持自信和积极的心态。
- 熟悉考场:如果条件允许,可以去考场踩点,了解环境,减少陌生感带来的紧张。
- 核心:舞蹈联考时间各省不同,主要集中在12月底至次年1月初。
- 行动:立即查询你所在省份的教育考试院官网,获取2025年最权威的官方考试通知。
- 规划:根据官方日期,倒推时间,制定并严格执行你的备考计划。
祝您备考顺利,在联考中取得优异的成绩,成功迈入理想的舞蹈殿堂!加油!
标签: 2024舞蹈联考考试时间 舞蹈联考什么时候考 舞蹈联考时间安排
版权声明:除非特别标注,否则均为本站原创文章,转载时请以链接形式注明文章出处。